
完璧なラボグロウン・ダイヤモンドを探すとき、あなたが選ぶカットは、あなたの宝石の外観と個性の両方に劇的に影響します。現在、最も人気のある選択肢は、プリンセス カットの幾何学的な正確さと、クッション カットのロマンチックな柔らかさです。Labrillianteでは、この2つの魅力的な選択肢のどちらかを選ぶことが難しいことを理解しています。だからこそ、この包括的なガイドを作成し、お客様の個人的なスタイルや好みに合わせて、十分な情報を得た上で決定していただけるようにしました。
どちらのカットも独特の美しさとユニークな特徴を備えており、さまざまな好みにアピールします。プリンセス・カットの現代的な輝きに惹かれる方にも、クッション・カットのクラシックな魅力に惹かれる方にも、このガイドは、ご決断の前に知っておくべきことをすべてご説明します。

プリンセス・カット・ダイヤモンドのモダン・エレガンス
プリンセス・カット・ダイヤモンドは、1960年代に開発されましたが、現在の名称と人気を得たのは1980年代になってからです。比較的若いカットであるプリンセス カットは、エンゲージメント リングに使用されるダイヤモンドのシェイプとして、クラシックなラウンド ブリリアント カットに次ぐ人気となりました。
Labrillianteのラボグロウン ダイヤモンド、プリンセス カットは、上から見ると正方形または長方形で、下はピラミッドのような構造になっているのが特徴です。このカットには、通常76個のファセットが含まれています。これは、他の一般的なカットに比べて非常に多く、ダイヤモンドの自然な輝きを最大限に引き出すように配置されています。この複雑なファセット構造は、光の見事な相互作用を生み出し、あらゆる角度から類まれな輝きを放ちます。
プリンセス・カットの真の特徴は、ラウンド・ダイヤモンドのブリリアンスと現代的な幾何学的シェイプを融合させた驚くべき能力です。シャープな角を持つ正方形の輪郭は、このダイヤモンドにモダンで建築的な魅力を与え、新鮮で個性的な外観を求める人々の共感を呼んでいます。適切なカットが施されたプリンセス ダイヤモンドは、X字型の光の反射パターンを見せ、そのユニークな視覚的特徴をさらに際立たせます。
Labrillianteでは、最もバランスの取れた外観を実現するために、縦横比が1.0(完全な正方形)から1.05のプリンセス カット ダイヤモンドを推奨しています。
なぜプリンセス・カットを選ぶのか?利点と考慮点
プリンセスカット ラボグロウン ダイヤモンドの利点
Labrillianteでは、プリンセス カット ダイヤモンドにはいくつかの魅力的な利点があり、目の肥えたお客様に人気のある選択となっています:
- 卓越した輝き:プリンセス カット ダイヤモンドの多数のファセットとカッティング パターンは、並外れた輝きと光のパフォーマンスを生み出し、ラウンド ダイヤモンドの輝きにも匹敵します。
- 価値の提案:プリンセスカットのダイヤモンドは、同程度のカラット数と品質のラウンドブリリアントよりも、通常20~30%安価で、投資に対する優れた価値を提供します。
- 効率的なカットプロセス:プリンセスカットは、ラウンドカットと比較して、ダイヤモンドの結晶の無駄が少ないため、ラボグロウンダイヤモンドをよりお求めやすい価格でご提供することができます。
- モダンな美学:すっきりとしたラインと幾何学的なシェイプは、モダンな好みを持つ人々にアピールする現代的な外観を提供します。
- セッティングの多様性:プリンセスカットは、ソリテア、ハロー、スリーストーンなど、ほぼすべてのセッティングスタイルで美しく機能します。

プリンセスカットダイヤモンドの留意点
ラブリリアンテのプリンセスカットダイヤモンドをお選びいただく際には、以下の点にご留意ください:
- コーナーの保護:角の保護:プリンセス カット ダイヤモンドの尖った角は、セッティングによって適切に保護されていないと、欠けやすくなります。角を保護するプロングまたはベゼルをお勧めします。
- カットの質の重要性:カットの質は、プリンセス ダイヤモンドの輝きに大きく影響します。Labrillianteでは、光の反射が最大になるよう、最適なプロポーションを確保します。
- 色の見え方:プリンセス カットは、他のカットよりも色が出やすく、特にコーナーの色が目立ちやすい場合があります。そのため、最高の外観を得るためには、Fカラー以上のものを選ぶことをお勧めします。
- サイズの見え方:プリンセス・カットは、同じカラット数のラウンド・ダイヤモンドよりも、上面から見るとわずかに小さく見えることがあります。
クッションカットを選ぶ理由利点と考慮点
クッションカット ラボグロウン ダイヤモンドの利点
Labrillianteでは、多くのお客様にクッション カット ダイヤモンドをお選びいただいています:
- 卓越したファイヤー:クッションカットは、美しい虹色の輝きを放ち、多くの人々を魅了します。
- 時代を超越した魅力:クッションカットのルーツは3世紀前に遡り、流行に左右されないクラシックなエレガンスを提供します。
- インクルージョンに寛容:クッションカットのファセットパターンは、小さなインクルージョンを隠すのに役立ち、目に見える欠点がなくても、クラリティグレードを低くできる可能性があります。
- 丸みを帯びたコーナー:プリンセスカットとは異なり、クッションカットのダイヤモンドには、欠けの原因となる鋭い角がないため、日常的な着用に適しています。
- 多彩なルックス:より広い閃光を放つ "チャンキー "クッションから、より多くの輝きを放つ "クラッシュアイス "クッションまで、このカットは多様な美的オプションを提供します。
- 優れた価値:クッションカットは、一般的に、同等のサイズと品質のラウンドブリリアントよりも安価で、ラボグロウンダイヤモンドの優れた価値を提供します。

クッション カット ダイヤモンドの考察
Labrillianteでクッションカットのラボグロウン ダイヤモンドをご検討の際は、以下の点にご留意ください:
- 輝きの少なさ:輝きの少なさ:ファイヤーカットには優れていますが、クッションカットは、プリンセスカットやラウンドカットに比べて、純白の光の戻り(ブリリアンス)が少ないのが一般的です。
- 色の保持:クッション・カットは、他のカットよりも色を保持する傾向があるため、カラー・グレードは重要な考慮事項となります。
- サイズ知覚:クッション・カットは、その深さとファセット・スタイルにより、同じカラット数のプリンセス・カットよりも小さく見えることがあります。
- カットのバリエーション:クッション・カットには大きなばらつきがあるため、お好みの外観を得るには慎重に選ぶことが重要です。
プリンセスカットとクッションカットのラボグロウンダイヤモンド:包括的な比較
| 特徴 | プリンセスカット | クッションカット |
|---|---|---|
| 形状 | 角がシャープな正方形/長方形 | 角が丸い正方形/長方形 |
| ファセット | 通常76ファセット | 通常58ファセット |
| 視覚効果 | 閃光を伴うブリリアントな輝き | よりファイヤー(色光)の強い閃光 |
| 起源 | 近代(1960年代~1980年代) | 歴史的(1700年代) |
| スタイル | 現代的、幾何学的 | ヴィンテージ、ロマンチック |
| 耐久性 | 傷つきやすい角は保護が必要 | 角が丸いため、耐久性が高い |
| 見かけの大きさ | 上から見ると大きく見える | 奥行きがあるため、小さく見えることがある |
| 価格 | 非常にお買い得(丸型より20~30%安い) | 非常にお買い得(ラウンドより25-35%安い) |
| 色持ち | 中程度の色持ち | 高い色保持力 |
| インクルージョン・マスキング | 良好 | 良好 |
光性能の違い
Labrillianteでは、この2つのカットの光のパフォーマンスが、最も顕著な違いを生み出していることに気づきました。プリンセス カットのラボグロウン ダイヤモンドは、ブリリアンス(人目を引く輝きを生み出す白色光の戻り)に優れています。精密に配置された多数のファセットにより、小さく明るい閃光を放つ「ピンファイア」効果が生まれます。
対照的に、クッションカットのラボグロウンダイヤモンドは、ファイヤー(虹色の閃光を生み出す色光の分散)に重点を置いています。大きなファセットは、光源の下で見ると、より広く、よりドラマチックなカラーフラッシュを生み出します。
モダンとヴィンテージの魅力
プリンセスカットは、すっきりとしたラインと幾何学的な正確さで、現代の美を体現しています。ミニマルなセッティングにすると、独特のモダンな印象が生まれ、先進的な好みを持つ人々にアピールします。
クッション カットは、クラシカルでロマンチックな外観により、ジュエリーの歴史とのつながりを感じさせます。Labrillianteでは、クッション カット ラボ カット ダイヤモンドをヴィンテージ風のセッティングと組み合わせて、時代を超越した魅力を強調することがよくあります。
完璧なペアリングプリンセスカットとクッションカットのダイヤモンドに最適なセッティング
適切なセッティングは、お客様のスタイルを反映しながら、ラボグロウン ダイヤモンドの美しさを引き立てます。Labrillianteでは、これらの人気のあるカットのそれぞれに、特定のセッティングが特によく合うことを発見しました。
プリンセスカットのラボグロウン ダイヤモンドに最適なセッティング
チャネルセッティング プリンセスカットのダイヤモンドは、その四角い形状のため、チャネルセッティングに完璧にフィットします。これらの設定は、プロングなしで輝きの滑らかな、連続的なラインを作成し、2つの金属チャンネルの間に並んでセットダイヤモンドを備えています。このデザインは、ダイヤモンドの輝きを際立たせるだけでなく、傷つきやすい角を保護する効果もあります。
Vプロング セッティング V字型のプロングは、プリンセス カット ダイヤモンドの傷つきやすい角を保護するために特別にデザインされています。ラブリリアンテのVプロング セッティングは、ダイヤモンドの各コーナーを包み込み、最大限の保護と光の照射を可能にします。
ハロー セッティング プリンセス カット ダイヤモンドは、小さなラウンド ダイヤモンドのハローに囲まれると、幾何学的なコントラストが際立ちます。このセッティングスタイルは、センターストーンの見かけの大きさを強調し、全体的な外観にさらなる輝きを加えます。
クッションカットのラボグロウンダイヤモンドに最適なセッティング
ヴィンテージ風のセッティング クッション カットの歴史的なルーツは、ミルグレイン細工、フィリグリー細工、パヴェのアクセントなど、ヴィンテージ風のセッティングに理想的にマッチします。ラブリリアンテでは、この伝統に敬意を払いながら、現代的な耐久性を備えたセッティングを考案しています。
ハロー セッティング クッション カット ダイヤモンドは、ハロー セッティングで特に美しく輝きます。ハロー セッティングでは、ダイヤモンドの柔らかな角が、周囲のダイヤモンドの丸みを引き立てます。この組み合わせは、ダイヤモンドの大きさを際立たせ、さらにファイヤーと輝きを加えます。
スリーストーンセッティング クッションカットダイヤモンドのロマンチックな性質は、カップルの過去、現在、未来を象徴するスリーストーンセッティングのセンターピースとして最適です。クッションとラウンド、ペア、または小さめのクッションのサイドストーンを組み合わせると、バランスの取れた意味のあるデザインになります。
ユニバーサル・セッティング・オプション
Labrillianteのプリンセス カットとクッション カットのラボグロウ ダイヤモンドは、いずれも汎用性の高いセッティングで特別な輝きを放ちます:
ソリティア セッティング 時代を超越したソリティアは、どちらのカットも主役にすることができます。プリンセス カットの場合は、角を固定する4本爪のセッティングをお勧めします。クッション カットの場合は、4本爪でも6本爪でも美しく見えます。
ベゼルセッティング 最大限の保護と洗練されたモダンな外観のために、ベゼルセッティングはダイヤモンドのエッジを金属で囲みます。このセッティングスタイルは、どちらのカットとも美しく調和し、アクティブなライフスタイルに理想的です。
パーフェクトマッチを見つける:プリンセスカットとクッションカットの選び方
プリンセス カットとクッション カットのラボ グロウン ダイヤモンドのどちらを選ぶかは、最終的には個人の好みによりますが、いくつかの重要な要素が決断の指針になります。Labrillianteでは、お客様にこれらの重要な要素を考慮してお選びいただくことをお勧めしています:
個人のスタイル評価
最も重要なのは、お客様の美的嗜好です:
- コンテンポラリーなテイストの場合:すっきりとしたラインと最大限の輝きを備えたモダンで幾何学的なデザインに惹かれるのであれば、プリンセス・カットがあなたのスタイル感覚に合う可能性が高いでしょう。
- ロマンチックな感性をお持ちの方:ソフトなエッジとロマンチックな魅力を備えたヴィンテージ風のデザインを好むなら、クッション・カットが理想的です。
- ユニークな個性:プリンセス・カットのブリリアントな輝きと、クッション・カットのカラフルなファイヤー、どちらの視覚効果を好むかを考えてみましょう。
指の形とサイズ
指の形は、カットの見え方に影響します:
- 短い指の場合:短い指の場合:細長いクッション・カット(正方形ではなく長方形)は、長さを錯覚させることができます。
- 指が長い場合:指が長い場合:正方形のプリンセス・カットや正方形のクッション・カットは、バランスの取れたプロポーションが得られます。
- 幅広の指の場合:大きめの石や、ハローのような幅広のセッティングが、プロポーションを美しく引き立てます。
自分にぴったりのものを見つける
プリンセス カット
モダン&ジオメトリック
- 角が尖った正方形または長方形
- 現代的で幾何学的な外観
- 最高の輝きと輝き
- クリーンでシャープなライン
- モダンな美的嗜好
- カラットあたりの見かけの大きさを最大化
- 輝く白い光の反射
- 多彩なスタイルを求めるオフィス・プロフェッショナル
- 角がとがっているため、保護セッティングが必要
- 角が欠けやすい
- カット品質に注意が必要
- モダンな外観は、ヴィンテージセッティングに合わない場合があります。
クッションカット
ソフト&ロマンティック
- 角が丸い正方形または長方形
- ヴィンテージ風の枕のような外観
- 火の通りを良くし、色を拡散させる
- ソフトでロマンチックなシルエット
- ロマンチックな美的嗜好
- 最大限のカラフルな火の演出
- 耐久性を必要とするアクティブなライフスタイル
- ヴィンテージやハローセッティングの愛好家
- 上から見ると1カラットあたり小さく見える
- プロポーションのバリエーションが多く、混乱しやすい
- より伝統的またはヴィンテージに見えることがある
- グレードが低いほど色が出やすい
ライフスタイル
日々の活動やライフスタイルは、ダイヤモンドカットの選択に影響を与えるはずです:
- アクティブなライフスタイルアクティブなライフスタイルの方:クッションカットは、角が丸く耐久性に優れているため、日常生活で欠けにくくなります。
- オフィス・プロフェッショナル向け:プリンセス・カットのプロテクション・セッティングは、現代的なルックスで、仕事から社交の場まで幅広くお使いいただけます。
- よく手を使う方へ:衣服や他の素材に引っかかるのを防ぐため、どちらのカットも薄型のセッティングをご検討ください。
予算の最適化
Labrillianteでは、お客様のご予算を最大限に活かすために、以下のような配慮をしています:
- サイズを最大限に見せるために:プリンセスカットは一般的に、クッションカットよりもカラットあたり上面から見て大きく見えます。
- ファイヤーの最大化:クッションカットは、他のカットよりも低価格でありながら、目に見えるファイヤー(色光の分散)を提供します。
- 予算内で最大の輝きを:プリンセス・カットは、一般的にラウンド・ブリリアントよりも1ドルあたりのブリリアンス(白色光の戻り)が大きくなります。

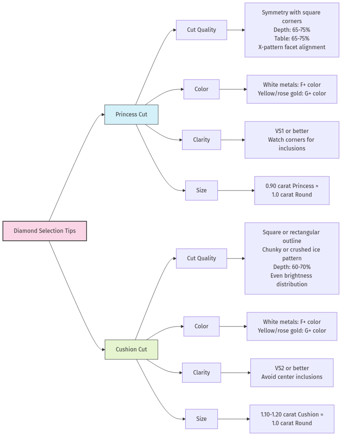
ダイヤモンド選びのヒント:最高のプリンセスカットとクッションカットを手に入れる
Labrillianteでは、どのカットがお好みであっても、最高品質のラボグロウン ダイヤモンドをお選びいただけるよう努めています。ここでは、完璧なプリンセス カットまたはクッション カットのダイヤモンドを評価し、選択するための専門家の推奨事項をご紹介します:
カットの品質に関する考察
プリンセスカットのラボグロウンダイヤモンド
- 完璧な正方形の角を持つ優れた対称性を探す(長方形のシェイプを好む場合を除く)
- 最適な光のパフォーマンスを得るために、65~75%の深さのパーセンテージを求めます。
- 理想的なブリリアンスを得るために、テーブル・パーセンテージを65~75%の間で選ぶ。
- ダイヤモンドを上から見たときに、特徴的なXパターンがあるかどうか。
クッションカットのラボグロウンダイヤモンドの場合:
- クッションの外形に注意する-正方形のものもあれば、長方形のものもある。
- チャンキー "と "クラッシュアイス "どちらのファセットパターンを好むかを考慮する。
- バランスの取れた外観のために、深さのパーセンテージが60~70%であることを確認する。
- 石の表面全体に均等な輝きがあるかどうか。
カット別おすすめカラー
プリンセスカットのおすすめカラー:プリンセスカットは、角の部分に色が出やすい傾向があります。ラブリリアンテでは、以下のようなカットをお勧めしています:
- ホワイトメタル(プラチナ、ホワイトゴールド)の場合:Fカラー以上
- イエローゴールド、ローズゴールドの場合G-Hカラー以上が美しく、金属の暖かみがダイヤモンドを引き立てます。
クッションカットの推奨カラー: クッションカットは、プリンセスカットに比べてより多くのカラーを保持します。お勧めします:
- ホワイトメタルFカラー以上
- イエローゴールドまたはローズゴールドの場合:G~Hカラー以上が調和のとれた外観を作ります。
両カットのクラリティガイダンス
プリンセス・カットのクラリティ:
- 正確なファセットパターンではインクルージョンが見えやすくなるため、一般的にはVS2以上が推奨されます。
- 耐久性に影響する可能性のあるコーナー付近のインクルージョンには特に注意が必要です。
クッションカットのクラリティ:
- ファセットパターンが小さなインクルージョンを隠すことができるため、VS2以上で十分な場合が多い。
- インクルージョンが最も目立つ石の中心部は避ける。
サイズ選択戦略
同じカラット数でもカットによって見え方が異なります:
- プリンセス・カット:プリンセス・カット:1カラットのラウンドと同じようなフェイスアップ・サイズに見せるには、約0.90カラットのプリンセス・カットを選びます。
- クッション・カット:1カラットのラウンドと同じようなフェイスアップサイズに見える場合は、約1.10~1.20カラットのクッションカットをお選びください。
Labrillianteのダイヤモンドには、詳細な仕様レポートが付属しており、さまざまなカットやサイズを比較することができます。
投資の洞察価格比較と価値分析
ラボグロウン ダイヤモンドに投資する場合、カットによる価格の違いを理解することで、ご予算を最大限に活用することができます。Labrilliante では、価格と価値の透明性を重視しています。ここでは、プリンセス カットとクッション カットの価格要素を包括的に比較します:
ラボグロウン ダイヤモンドのプリンセス カットとクッション カットの比較:価格比較
| 品質仕様 | プリンセスカット平均価格 | クッションカット平均価格 |
|---|---|---|
| VVS1クラリティ、Dカラー | $1,800 - $2,200 | $1,600 - $1,800 |
| VVS2クラリティ、Eカラー | $1,200 - $1,600 | $1,000 - $1,400 |
| VS1クラリティ、Fカラー | $1,000 - $1,400 | $1,000 - $1,200 |
| VS2クラリティ、Gカラー | $900 - $1,000 | $800 - $1,000 |
注: Labrillianteの価格は、ラボグロウン ダイヤモンドの現在の市況を反映しています。これらの価格は概算であり、特定のダイヤモンドの特性や市場の変動によって異なる場合があります。
価値最適化戦略
Labrillianteでは、以下の戦略でお客様の価値最大化をお手伝いしています:
プリンセスカットの価値最大化
- D~Fカラーより15~20%節約しながら、優れた白色外観を提供するGカラーグレードをご検討ください。
- VS2クラリティは、多くの場合、クラリティと価値の間のスイートスポットを提供します。
- やや長方形のプリンセスカット(1.05:1の比率)は、完全な正方形よりも価値が高い場合があります。
クッションカットの価値を最大化するために:
- フェイスアップで白く見えるが、D~Fカラーより20~25%安価なGカラーグレードを検討する。
- VS2クラリティはインクルージョンが目立ちにくく、優れた価値を提供することが多い。
- 「クラッシュド・アイス」クッションは、同じような仕様の「チャンキー」クッションよりも価値が高い場合があります。
レッドカーペットのインスピレーション有名なプリンセスカットとクッションカットの婚約指輪
セレブリティの婚約指輪は、しばしばトレンドを生み出し、世界中のダイヤモンド ショップにインスピレーションを与えます。Labrillianteでは、プリンセスカットとクッションカットのラボグロウン ダイヤモンドが、有名人の指をどのように飾ってきたかを見てきました。
プリンセスカットのダイヤモンドリング
プリンセスカットのダイヤモンドは、そのモダンで幾何学的な魅力を高く評価する数多くの著名人の手を飾ってきました:
- カナダの著名な歌手は、5カラットのプリンセス・カット・ダイヤモンドをプラチナにセットし、特徴的なスプリット・シャンクのパヴェ・バンドを添えて、このカットの現代的なエレガンスを際立たせました。
- 受賞歴のあるハリウッド女優は、3カラットのプリンセス・カット・ダイヤモンドをハロー・セッティングで身につけ、このカットが小さなサイズでも最高の輝きを放つことを証明しています。
- ある有名な王室関係者は、3カラットのプリンセスカットダイヤモンドを選び、その両脇に小さなラウンドブリリアントを配したトリロジーデザインを作り上げました。
有名なクッションカットダイヤモンドリング
クッションカットダイヤモンドは、ヴィンテージ風やロマンチックなスタイルを好むセレブリティの間で特に人気があります:
- ある世界的に有名な女優は、5カラットのアンティーク・クッションカット・ダイヤモンドをイエローゴールドにセッティングし、パヴェのアクセントを添えて、このカットの時代を超越した魅力を表現しています。
- ある有名なポップ・スーパースターは、8カラットのクッション・カット・ダイヤモンドのリングを贈りました。
- ある著名なファッションデザイナーは、ミニマルなプラチナバンドに細長いクッションカットダイヤモンドを選びました。
セレブリティのダイヤモンド選びのトレンド
Labrillianteでは、セレブリティの婚約指輪に見られる新たなトレンドをいくつか観察してきました:
- ラボグロウン ダイヤモンドの価値と倫理的利点に対する認識が高まるにつれ、より大きなクッション カット ラボグロウン ダイヤモンド(3カラット以上)への関心が高まっていること。
- オーバルダイヤモンドに代わるユニークなスタイルを提供する、細長いクッションカットの人気上昇
- ミニマルなセッティングと組み合わせた、クリーンで構築的なプリンセス・カットのデザインへの関心の高まり
- プリンセスカットとクッションカットの特徴を融合させ、個性的なダイヤモンドに仕上げるカスタマイズカットの人気が高まっています。
これらのいずれかのカットのラボグロウン ダイヤモンドをお選びいただくことで、セレブリティにインスパイアされたラグジュアリーなダイヤモンドを、倫理的な調達と卓越した価値という付加価値とともにお楽しみいただけます。
完璧な選択をするために:プリンセスカットとクッションカットの最終結論
Labrillianteのラボグロウン ダイヤモンドに、プリンセス カットとクッション カットのいずれかをお選びいただく場合、客観的に「より良い」という選択肢はなく、お客様に最適なものをお選びいただくことになります。どちらのカットも、従来のラウンド ダイヤモンドと比較して、独特の美しさ、印象的な光学的性能、優れた価値を備えています。
プリンセス カットは、現代的なエレガンス、優れたブリリアンス、幾何学的な正確さで輝きます。そのモダンな美しさは、すっきりとしたラインと最高の輝きに惹かれる方に理想的です。角を適切に保護するセッティングにより、プリンセスカットのラボグロウンダイヤモンドは、何世代にもわたって卓越した美しさと価値を提供します。
クッションカットは、そのロマンチックな伝統、卓越したファイヤー、多彩な個性で魅了します。その柔らかな輪郭と魅惑的な色光の分散は、ヴィンテージの魅力のタッチを持つ時代を超越したエレガンスを愛する人々に最適です。角が丸く、耐久性に優れているため、毎日お使いいただけます。
Labrillianteでは、お客様のスタイル、ご予算、ライフスタイルにぴったりのラボグロウン ダイヤモンドをご案内することを誇りとしています。当社の専門宝石鑑定士が、それぞれのカットのニュアンスをナビゲートし、プリンセス カットのブリリアントな幾何学模様やクッション カットのロマンチックな魅力など、理想的なカットを見つけるお手伝いをいたします。
どのカットをお選びいただく場合でも、Labrilliante のラボグロウン ダイヤモンドをお選びいただくと、卓越した美しさと価値だけでなく、真に倫理的な選択から生まれる安心感も得られることを忘れないでください。当社の高度な技術プロセスにより、化学的、物理的、光学的に採掘されたダイヤモンドとまったく同じダイヤモンドが誕生します。
プリンセスカットとクッションカットダイヤモンドに関するFAQ
プリンセス カットのダイヤモンドは一般的にブリリアンス(白色光の輝き)が強く、クッション カットのダイヤモンドはファイヤー(色光の分散)に優れていることで知られています。Labrillianteでは、プリンセスカットのファセットは76面で、強い輝きを放ちます。一方、クッションカットのファセットは58面で、よりカラフルな輝きを放ちます。
クッション カットのラボグロウン ダイヤモンドは、同等の仕様のプリンセス カットよりも、通常 5 ~ 10% 低価格です。Labrillianteでは、どちらのカットも、同程度の品質のラウンド ブリリアント カットと比較して、大幅なコスト削減を実現しています。
プリンセスカットのダイヤモンドは、同じカラット数のクッションカットよりも大きく見えます。1カラットのプリンセスカットのフェイスアップの外観に合わせるには、ラブリリアンテの約1.1カラットのクッションカットが必要です。
Labrillianteでは、特徴的なスクエアシェイプを維持しながらファイヤーを増やすために、ファセットの角度をわずかに変更した修正プリンセスカットを提供しています。この特殊なカット技術により、プリンセスカットの幾何学的な魅力とクッションカットのファイヤー特性を組み合わせた、ユニークなハイブリッドルックを作り出すことができます。
興味深いことに、そうではありません。プリンセス・カットは通常、同じカラーグレードのクッション・カットよりも白く仕上がりますが、これはクッション・カットの方がファセット・パターンに多くの色を保持しているためです。Labrillianteでは、完全に白い外観を得ることを優先する場合は、クッションカットのカラーグレードを1つ上げることをお勧めしています。
Labrillianteのアンティークスタイルの "チャンキー "クッションカットは、より広く、よりドラマチックな閃光を放ち、類まれなファイアを示します。この違いはファセットの配置に起因するもので、クッションカットダイヤモンドの最も重要なバリエーションのひとつです。
Labrillianteのラボグロウン ダイヤモンドはすべて、ガードル(外縁)に識別番号や個別のメッセージをレーザー刻印することができます。この微細な刻印は肉眼では見えず、プリンセスカットでもクッションカットでも、光の性能に影響を与えません。
どちらのカットもいつまでもその美しさを保ちますが、プリンセス・カットは何十年も身に着けていると、保護セッティングをしていても、わずかに角が丸くなることがあります。クッション カットは、すでに角が丸くなっているため、時間の経過とともに目に見える変化はほとんどありません。Labrillianteでは、この2つのカットを最適なプロポーションで製作し、生涯を通じてその特徴を維持できるようにしています。
















